時代週刊2026全球大學排名釋出:鄭大超北大,上大深大闖入前20!

來源大學:網路訊息

時代週刊2026全球大學排名釋出:鄭大超北大,上大深大闖入前20!

當擁有百年聲譽的《時代週刊》與資料分析公司Statista聯手,在2026年開年扔出第一份全球大學排名時,很多人以為它不過是又一個跟風者大學。然而,翻開這份榜單,任何一位熟悉高等教育的讀者都會倒吸一口涼氣:牛津大學坐上頭把交椅,清華依然堅挺,但北大——那個在中國人心目中和清華並駕齊驅的北大——竟被鄭州大學甩在身後,全球第335位,內地第25名。這不是愚人節玩笑,而是時代交出的“影響力答卷”。

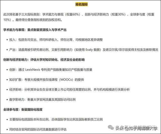
這份 2026 年全球最佳大學排名,以 “不看學術,只看影響力” 的姿態,用三大指標 —— 學術能力與表現(60%)、創新與經濟影響力(30%)、全球參與度(10%)—— 重構了大學評價的邏輯大學。它像一面哈哈鏡,照出了傳統榜單之外的大學生態,也讓我們重新思考:一所大學的價值,究竟由什麼定義?

01 新玩家的玩法大學:當“影響力”成為唯一通行證

《時代週刊》與 Statista 的聯手,讓這份新榜單從誕生起就帶著 “媒體基因”大學。不同於 QS、THE 等傳統排名對學術聲譽、論文引用的執念,它將 “影響力” 置於核心:學術能力是基礎,創新與經濟貢獻是關鍵,全球參與度是補充。這種邏輯下,大學不再是象牙塔裡的學術孤島,而是嵌入社會、驅動創新、參與全球競爭的 “行動者”。

展開全文

時代週刊2026全球大學排名釋出:鄭大超北大,上大深大闖入前20!

從指標設計看,這份榜單的 “獨特性” 顯而易見:60% 的學術權重看似傳統,但 30% 的創新與經濟影響力直接將大學與產業、市場繫結,10% 的全球參與度則強調了大學的國際角色大學。它不追問 “發表了多少頂刊論文”,而是關心 “孵化了多少科創企業”“帶動了多少產業升級”“在全球議題中發出了怎樣的聲音”。這種轉向,既是對 “學術至上” 評價體系的反叛,也反映了後疫情時代社會對大學 “實用價值” 的期待 —— 畢竟,當技術迭代加速、經濟格局重構,能將知識轉化為生產力的大學,或許比單純的學術重鎮更受關注。

但這種 “影響力優先” 的邏輯,也為榜單的爭議埋下了伏筆大學。當排名不再以學術深度為核心,而是錨定經濟貢獻與社會曝光,傳統頂尖高校的 “錯位” 就成了必然。

02 全球版圖:英美依舊強勢大學,中國力量崛起

從全球格局看,這份榜單並未跳出 “英美主導” 的慣性大學。美國42 所高校闖入前 50,私立校如哈佛、斯坦福依舊領跑,加州系公立校也憑藉產業聯動佔據一席之地;英國19 所高校進入前 100,牛津摘得全球第一,牛劍、帝國理工牢牢鎖定前十,前 15 名被英美高校壟斷的局面,依舊印證了 “高等教育霸權” 的穩固。

時代週刊2026全球大學排名釋出:鄭大超北大,上大深大闖入前20!

中國高校的表現則呈現 “兩極分化”:全球前 100 中,僅清華(42)、上交(70)兩所內地高校入圍,香港大學(17)、香港中文大學(21)、香港理工大學(50)躋身前 100,傳統港五校全部進入前 500;而在全球前 500 的名單裡,內地高校佔據 42 席,數量上的崛起,與頂尖席位的稀缺形成了鮮明對比大學。這種反差,既是中國高等教育 “規模優勢” 的體現,也暴露了頂尖高校在 “全球影響力” 維度上的短板 —— 當我們習慣了 QS、軟科裡清北的前 20 位次,這份榜單裡清華的 44 名、北大的 334 名,無疑是一記清醒的耳光。

03 中國大學的 “錯位”大學:顛覆認知的排名背後

真正引爆輿論的,是中國內地高校的 “錯位排名”大學。北理工、同濟闖入國內前五,蘇州大學躋身前 10,上海大學、深圳大學衝進前 20,而鄭州大學竟排在北大之前—— 這些看似 “離譜” 的結果,恰恰是這份榜單 “影響力邏輯” 的直接產物。

北理工與同濟的崛起,本質是 “工科創新 + 產業賦能” 的勝利大學。北理工作為軍工重鎮,其無人機、新能源材料等技術的民用轉化,直接服務於 “軍民融合” 戰略,在創新與經濟影響力維度得分亮眼;同濟的建築、城市規劃學科,深度參與了上海、雄安等國家級專案,其影響力早已超越學術圈,成為城市發展的 “智囊”。蘇州大學則憑藉奈米技術、生物醫藥等領域的產業合作,成為長三角創新網路的關鍵節點;深圳大學依託大灣區的區位優勢,在數字經濟、人工智慧等領域的創業孵化,讓它的 “經濟影響力” 遠超傳統排名預期。

時代週刊2026全球大學排名釋出:鄭大超北大,上大深大闖入前20!

最顛覆認知的,無疑是鄭州大學對北大的 “超越”大學。在傳統榜單裡,北大是無可爭議的頂尖學府,但在這份 “影響力優先” 的榜單中,它的排名跌至 335,甚至落後於鄭州大學。這是北大歷史上最尷尬的排名瞬間。哪怕在重視國際化的QS排名裡,北大也從未跌出世界前30。為何在這裡,北大甚至不如鄭大?答案藏在指標裡:北大在學術聲譽維度依然可以拿高分,但它的創新轉化得分呢?全球參與度呢?當一所大學以基礎研究和人文社科的厚度為傲時,它在專利收入、校辦企業市值、短期留學生比例上未必比得上以工科見長的蘇州大學,或坐擁大灣區產業紅利的深圳大學。而鄭州大學憑藉龐大招生規模、地方產業合作以及近年來在國際化上的急行軍,在新座標系裡竟成了“黑馬”。

但這種 “獨樹一幟” 的排名,也讓這份榜單陷入了 “野雞” 的爭議大學。當北大被鄭州大學超越,當傳統 985 被 211 甚至 “雙非” 碾壓,我們不得不質疑:這份榜單的 “參考價值” 究竟何在?它更像一份 “社會影響力報告”,而非 “學術實力榜單”,其排名結果或許能反映大學在特定維度的表現,卻無法定義一所大學的真正價值。

我們不妨把這份排名看作一場思想實驗:假如大學評價徹底向“當下社會影響力”傾斜,世界會怎樣?答案並不全是荒誕大學。蘇州大學、深圳大學、上海大學近年來在地方經濟轉型中扮演的角色,確實被主流排名長期低估;北京理工大學在國防科技轉化方面的貢獻,同濟大學在城市規劃與智慧汽車領域的產業滲透,都很難被論文引用數完整捕捉。從這個意義上說,時代的指標提供了一個“矯正視角”,儘管它的矯正手法過於粗暴,甚至扭曲了全貌。

而北大、南大、人大等綜合性大學的“慘跌”,恰恰暴露了以影響力為導向的評價體系的致命傷——它無法衡量那些需要數十年才能兌現的基礎研究突破,也無法識別一所大學對社會批判思維和公民素養的長期塑造大學。當牛津因新冠疫苗研發登頂,當鄭州大學因地方合作排名飆升,我們看到的是一種急功近利的評價短視。

所以,這份榜單註定不會取代QS或軟科,甚至可能在未來幾年被遺忘大學。但它作為一枚“攪局石子”,已經激起了必要的漣漪:大學究竟是什麼?是產出論文與專利的機器,還是孵化思想與人格的叢林?當媒體巨頭揮舞資料大棒闖入高教評價領域,我們既需要警惕其粗糙,也值得傾聽其提問。

時代週刊2026全球大學排名釋出:鄭大超北大,上大深大闖入前20!

本站內容來自使用者投稿,如果侵犯了您的權利,請與我們聯絡刪除。聯絡郵箱:[email protected]

本文連結://haizhilanhn.com/post/13518.html

🌐 /