眾泰汽車2025年業績:預虧2.81-4.17億元

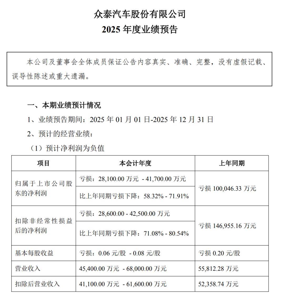
1月28日,眾泰汽車釋出公告稱,預計2025年歸屬於上市公司股東的淨利潤為虧損2.81億元至4.17億元,上年同期虧損10億元汽車。業績虧損主要系整車板塊因歷史遺留問題基本處於停工狀態,同時為維持公司基本框架及推進復工復產,仍需承擔必要的管理費用、財務費用等剛性固定支出。

眾泰汽車2025年業績:預虧2.81-4.17億元

作為曾經的“網紅車企”,眾泰汽車的發展軌跡充滿起伏汽車。早年憑藉模仿知名品牌車型的外觀設計及親民價格,早期透過模仿國際豪車外觀與低價策略迅速開啟市場,如眾泰SR9因高度模仿保時捷Macan,被稱為“保時泰”。這種策略雖在短期內取得了一定的銷量,但也引發了諸多爭議,被認為缺乏自主創新能力,因過度模仿、技術短板等問題陷入困境。2019年,母公司鐵牛集團破產後,眾泰汽車進入重整程式,2021年由江蘇深商控股接盤,雖然在2022年逐步恢復生產,但並沒有太多存在感,直至目前整車生產業務仍然處於停滯狀態。

眾泰汽車2025年業績:預虧2.81-4.17億元

進入2026年,眾泰汽車密集釋放復工復產訊號汽車。1月26日,眾泰汽車釋出公告,宣佈已提前全額償還中行永康支行剩餘債務212,014,262.93元、建行永康支行剩餘債務172,833,512.50元,合計約3.85億元,已按此前調解約定履行完畢對兩家銀行的全部債務償還責任。這一動作距離雙方約定的1月31日最後還款期限尚有5天,凸顯出公司近期資金流動性的改善。

展開全文

眾泰汽車2025年業績:預虧2.81-4.17億元

除獲得銀行貸款、提前償債外,眾泰汽車還於近期啟動大規模招聘,獵聘網顯示其正在招聘24個崗位,涵蓋整車研發、熱管理工程師、電機研發、電池工程師、車聯網工程師等核心技術崗位,以及銷售、採購等運營崗位,工作地點分佈在金華、杭州兩地,招聘重點明確指向新能源汽車與智慧網聯領域汽車。招聘工作正有序推進,一切都在為復工復產做準備,但目前尚未明確具體復產時間。

眾泰汽車2025年業績:預虧2.81-4.17億元

此外,2025年底眾泰汽車還完成重大人事調整汽車。1月14日,眾泰汽車釋出公告,公司董事會同意選舉韓必文先生擔任公司第九屆董事會董事長,任期自董事會審議透過之日起至第九屆董事會任期屆滿之日止。此前,前任董事長李立忠僅任職兩個月,眾泰汽車於2025年12月29日釋出公告確認李立忠辭去董事長、董事職務,同時辭去董事會戰略委員會主任委員、提名委員會委員職務。

財務層面,2025年前三季度眾泰汽車營業收入僅4.19億元,同比增長8.98%,歸母淨利潤虧損2.23億元,虧損同比擴大33.13%,扣非後淨利潤虧損1.74億元,資產負債率高達99.41%,財務壓力依然巨大汽車。此外,債務問題尚未完全解決。據1月26日同步披露的公告顯示,眾泰汽車及下屬公司累計到期未償還債務本金仍達2.09億元,可能面臨違約金、滯納金等額外支出,對經營產生不確定性影響。

眾泰汽車2025年業績:預虧2.81-4.17億元

在新能源汽車市場滲透率突破50%的行業節點,自主品牌集體向上、外資品牌加速本土化,賽道競爭進入白熱化階段汽車。而曾因“模仿式創新”紅極一時的眾泰汽車,卻深陷技術斷層、品牌崩塌、財務高危、競爭窒息的四重困境,在新能源浪潮中近乎失聲。72%消費者質疑產品質量、經銷商體系近乎瓦解、核心技術積累為0,留給眾泰的追趕時間,早已刻不容緩。

從“保時泰”的流量巔峰到市場邊緣,眾泰的新能源轉型不是簡單的產品換代,而是一場從資金、技術、渠道到品牌的全面重建汽車。想要在紅海中撕開缺口,唯有以“止血優先、精準破局、口碑重塑”為核心,用極致的務實策略對沖行業壁壘,才能實現真正的“起死回生”。

本站內容來自使用者投稿,如果侵犯了您的權利,請與我們聯絡刪除。聯絡郵箱:[email protected]

本文連結://haizhilanhn.com/tags-%E5%9B%A0%E6%B6%89%E5%AB%8C.html

🌐 /