上海房產稅再延5年!內行人:四個訊號,剛需可以放心了

上海房產稅再延5年!內行人:四個訊號,剛需可以放心了

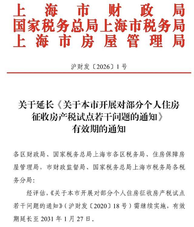
今天下午(2026年1月29日),上海三大部門聯合發文,官宣個人住房房產稅試點再延長5年,有效期至2031年1月27日房產

狼來了喊了那麼多年,這次終於落地了房產

說實話房產,上海房產稅從2011年試點至今,已經走過15年,現在突然再延5年,

而且完全沿用舊版本房產,沒有任何新增條款、沒有提高稅率,這到底是啥用意?

是不是高層在“試探”房產,是不是後續還要全面開徵?

今天我就把這這次上海房產稅落地細則內部包含的4個深層含義一個個掰碎了說房產

看完你就知道,2026年買房,該慌的不是剛需,是那些還在幻想靠炒房暴富的人房產

第一個:上海為啥不推新版本房產稅房產,反而沿用舊版本延5年?

這背後,是高層穩預期的決心,更是為了緩解普通人的焦慮心理房產

這幾年,不管是剛需還是投資者,心裡都懸著一塊石頭——怕全國版本的房地產稅突然落地,怕自己買的房子貶值,怕稅負增加房產

而上海這次直接明確“按原版本延長5年”房產,其實就是給所有人一個明確訊號:

2026年起的5年內,高層不會推進新版本房地產稅,全國全面開徵更是無從談起房產

第二:維持0.4-0.6%的低稅率房產,真的只是“延續舊規”嗎?

當然不是,這是在給樓市“託底”,更是在打消大家“稅負增加”的顧慮房產

很多網民一直期盼房產稅落地,想靠它“擊垮房價”,但他們忽略了一個核心:樓市不能倒,剛需不能被誤傷房產

上海維持原有低稅率,再結合2025年9月出臺的“居住證滿3年非滬籍家庭免徵首套房房產稅”政策,其實已經把稅負壓到了最低房產

展開全文

對比重慶就更明顯,2026年重慶再次上調房產稅起徵點至31528元/㎡,較上年上漲1521元,稅率統一降至0.5%,應稅房源範圍大幅縮小房產

這就說明,不管是上海還是重慶,房產稅的核心都不是“加稅”,而是“穩市場”,2026年,購房者的稅負只會減不會增,這一點,大家完全可以放心房產

第三:2025年上海外環外已經取消套數限制房產,為啥還要保留房產稅?

這是最容易被忽略的一點,也是政策最“高明”的地方——不是限制,是鋪墊,更是“防瘋搶”房產

2025年8月,上海外環外取消套數限制,只要有上海戶口或1年社保,就能在外環外買無數套,但超過人均60平米的部分仍要徵房產稅房產

而保留房產稅,就是給市場留一個“緩衝墊”,既釋放了合理需求,又守住了“穩房價”的底線房產

更重要的是房產,這其實是在為外環外徹底取消限購做鋪墊——按照目前的節奏,

2026年年內,我們大機率能看到上海外環外完全不限購,而房產稅,就是提前做好的“風險防控”房產

第四:房產稅繼續徵收房產,未來還有最佳化空間嗎?

答案是肯定的,而且最佳化方向非常明確——逐步減免,利好剛需房產

很多人覺得“徵收”就是“利空”,但我要告訴大家,現在的房產稅,早已不是“調控工具”,而是“最佳化工具”房產

上海2025年已經放寬了免徵條件,重慶更是連續兩年最佳化政策,2024年提高免稅面積、降低稅率,2025年取消三無外地人買房的房產稅,2026年又上調起徵點房產

這就形成了一個清晰的訊號:2026年及未來幾年,房產稅不僅不會收緊,還會持續最佳化,比如進一步降低稅率、擴大免徵範圍、放寬非滬籍家庭的免徵條件房產

對剛需來說,這意味著未來買房,稅負會更低,門檻會更低,這才是真正的“利好”房產

房產稅的延續,本質上是堵死了炒房的後路,未來的樓市,只屬於真正有居住需求的人房產

買房這件事,最忌焦慮,政策給了訊號,咱們跟著節奏來,就不會出錯房產

本站內容來自使用者投稿,如果侵犯了您的權利,請與我們聯絡刪除。聯絡郵箱:[email protected]

本文連結://haizhilanhn.com/tags-%E8%AA%9E%E6%96%87%E8%AA%B2%E5%A0%82.html

🌐 /